 
 Mini Review - International Research Journal of Engineering Science, Technology and Innovation ( 2025) Volume 11, Issue 1
Received: 23-Mar-2024, Manuscript No. irjesti-24-130549; Editor assigned: 25-Mar-2024, Pre QC No. irjesti-24-130549 (PQ); Reviewed: 08-Apr-2024, QC No. irjesti-24-130549; Revised: 17-Mar-2025, Manuscript No. irjesti-24-130549 (R); , DOI: 10.14303/2315-5663.2025.124
In the quickly evolving digital age, effective knowledge management has become a critical factor for the success and competitiveness of organizations across various industries, colleges, other areas. This abstract involves the knowledge portal for a department in college. A Knowledge Management Portal (KM Portal) is a dynamic digital platform designed to facilitate the creation organization, information and utilization of knowledge within an organization. This abstract provides an overview of the essential components and benefits of a knowledge management portal. The knowledge management involves search engine, voice assist, chatbot for flexible utilization and it makes users to consume less time.
Django framework, HTML, CSS, JavaScript, SQLite
A Knowledge management portal advances a cooperative workplace by furnishing representatives with a stage to share thoughts and information and to retrieve information (Abouâ?Zeid ES, 2002). A knowledge management portal is a computerized stage that houses all the data about an organization, including working environment strategies, SOPs, representative information and inside documentation (Ahmed S, et al., 2015). knowledge management portal aims to ensure that people and organization get the right information, in the proper format, at the right level and at the correct time, according to their access level and other relevant policies (Ajmal MM, et al., 2008). We have likewise incoporated the role based hierarchy in the information portal (website) (Alavi M, et al., 2005). The website is created with HTML, CSS, JavaScript, Django python framework and SQlite (Seidlerâ?de Alwis R, et al., 2008). In this proposed work are organized as follows literature survey, existing system, proposed system, working system, results and discussion, conclusion (Anand A, et al., 2016).
Colin Ting Si represents the literature review on knowledge Management Portal, as the globalization has created challenges to the organizations, there are many organizations competing each other in order to defeat the competition and win the customers (Ansari M et al., 2012). The organizations have to face the high risks of competition and the possibilities of losing customers (Dutta S, 1997). One of the main reasons which causes this problem is the organizations have difficulties in responding to the rapid changes of market trends (Etzioni O, et al., 1995).
The researchers claimed that knowledge has successfully motivated the organizations to move towards the use of knowledge management (O'Leary DE, 1998). Knowledge has been considered as global economy transformation center.
Knowledge management has become a main key to create customer values. This has led to the consideration of knowledge as strategic source for organizations. In order to implement and make full use of knowledge management, the organizations must have a clear understanding on how knowledge is formed, disseminated and applied within organizations. Knowledge management acquires the knowledge from both inside and outside of the organizations, translates them into strategies, applies them within organizations and protects them (Shoham Y, 1993).
The use of knowledge management can also enhance the service quality by providing faster service response time. Sirmon et al. and Carrion et al., stated that it is insufficient for the organizations to stay competitive with only valuable resources, they must know how to manage them effectively. In the beginning of the paper, it gives the explanation on knowledge management. Second, the differences between tacit and explicit knowledge are explained. Finally, it explains the importance of knowledge management in organizations.
Existing system
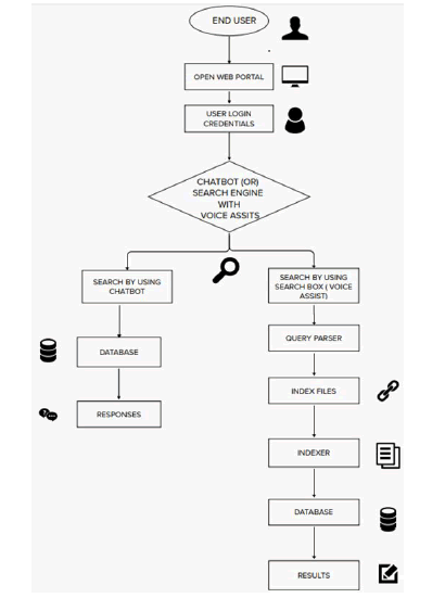
For existing systems, there are several websites which is able to provide information regarding a certain concept to the user, the web portal is not with high admin and authorization interface but in the km portal developed, usage of the Django framework and database sql-lite3 helps to access webpage more secure and give the user the hierarchy level for their login (Figure 1).
Proposed system
Figure 1. Block diagram.
These features will improve the way users interact with the platform and also makes it more user-friendly.
User profile
The end user opens the web portal and enter the login credentials, the login details are stored in Django administration.
The three type of users are content creator, administrator, end users. The administrator has the full control for the website whereas end users can only view the content.
Question claims
Admin page
In the admin page the administrator can add or delete the contents moreover the administrator can add users and can also form groups. Database in which the administrator stores the information, after searched the query (using keyword) the detailed information will pop up.
Django framework
Key features for which Django framework was preferred are,
Admin: Django gives a programmed administrator connection point to dealing with the application's information. Engineers can make, update and erase data set records through this administrator interface without composing custom perspectives or structures. It's profoundly adaptable and can be custom-made to meet the application's requirements.
Verification and approval: Django offers worked in help for client validation and approval. You can undoubtedly oversee accounts of users, meetings and user permissions and incorporate outsider validation suppliers if necessary.
Working method
The objectives of knowledge management portal are faster, more accurate search/navigation, integrated learning and versioning. Integration with employee tools to enable proactive push of relevant content. Simplified, more effective process for editing content. Auto-tagging and classification to make search optimization less manual. Shorter interaction times and Consistency on knowledge Management content to reduce confusion (Figures 2 and 3).
The end user opens the web portal and enter the login credentials, the login details are stored in Django administration.
Figure 2. Block diagram for the end user opening the database.
Figure 3. Login page of KM portal.
Figure 3 depicts the user login activity permissions available in km portal, if the user has an account already they can login and navigate from this above login page.
The web portal logged in the user can ask query in chatbot or by clicking search option they can pass query in search box, the chatbot is in the bottom right corner of the portal (Figure 4).
Figure 4. Home page of KM portal.
Figure 4 shows the main home page of the km portal with the welcoming abbreviation for the user who has logged in and it also shows the chatbot option available in the site.
After got input the chatbot map the query with database, the chatbot will give response. If the user clicks search option, there the user can search in search box by text or by voice. The user has to enter the query (search using keywords) (Figure 5).
Figure 5. Searching in KM portal.
The above Figure 5 represents the search options and information stack present in the km portal website.
In the search box the word psychology is given, the whole information about psychology will pop-up. Using voice assist the input is given as psychology like google search it will search by using keywords (Figure 6).
Figure 6. Query page of KM portal.
Figure 6 shows the set of queries that has been made available for the user to access and gain more knowledge about the department
A query parser is a component responsible for parsing the textual query and convert it into corresponding Lucene query objects.
There are multiple ways to select which query parser to use for a certain request. The purpose of an index file is to provide direct (also called random) access to data in a database file. An indexer creates an index, which is a methodical arrangement of records designed to enable users to locate information quickly (Figure 7).
Figure 7. Input in KM portal.
Figure 7 represents the input given by the user for accessing the Information in Km portal by using voice assist.
Here it navigates to the place where the spoken word is available and enable the user to view it as below (Figure 8).
Voice input: Psychology
Figure 8. Output in Km portal.
Figure 8 shows the output that will be displayed to the user by using voice recognition.
Figure 9. Input in KM portal.
Figure 9 represents the input given by the user for accessing the Information in Km portal by using text.
Text input: Smart parking
In the admin page the administrator can add or delete the contents moreover the administrator can add users and can also form groups. Database in which the administrator stores the information, after searched the query (using keyword) the detailed information will pop up (Figures 10,11).
Figure 10. Shows the output that will be displayed to the user by using text.
Figure 11. Admin page of KM portal.
Figure 11 shows the admin page i.e., the page accessible only by the authorized users who can make changes to the portal.
In this proposed idea, upheld a knowledge management portal, named 'Km portal' intended to smooth out information sharing and cooperation inside our association. It was fastidiously created to address the particular information the executives need of our association, incorporating elements like a unified information vault, easy to understand search usefulness and cooperative work areas. In the testing phase of the km portal, it had an effective output enabling users to use the portal without any difficulty, the role based hierarchy as content creator, content upload and the content receiver, all the categories were separated and made to work effectively while developing the km portal (Figure 12).
Figure 12. Output of voice based search.
Figure 12 shows how the pages and content navigates by voice recognition i.e., when “smart” word is spoke then it navigates to the passage where “smart” is present in the portal.
The users are formed into group on the base of their roles by the administrator. The permissions are active (designates whether this user should be treated as active. Unselect this instead of deleting accounts), staff status (designates whether the user can log into this admin site), super status (designates that this user has all permissions without explicitly assigning them) (Figure 13).
Figure 13. Materials accessbility in KM portal.
This figure 13 shows one of the result of accessing materials through the website i.e., km portal.
The result of chatbot is After got input the chatbot map the query with database, the chatbot will give response. If the user clicks search option, there the user can search in search box by text or by voice. The user has to enter the query (search using keywords).
In this proposed work, the KM portal have upgraded the use of Django structure and the significance of fostering an information the executive’s gateway to convey data to the user easily. The voice assist, search engine and chatbot highlights accessible in our site would bring greater adaptability of use for the user. The future improvements of the project would be the launching of the site and association with different sites to make it a portal with a wide range of data.